Product Summary
The PM300DSA120 is a Mitsubishi intelligent power module. Applications of the PM300DSA120 are: Inverters, UPS, Motion/Servo Control, Power Supplies.
Parametrics
PM300DSA120 absolute maximum ratings: (1)Power Device Junction Temperature Tj: -20 to 150 ℃; (2)Storage Temperature Tstg: -40 to 125 ℃; (3)Case Operating Temperature TC: -20 to 100 ℃; (4)Mounting Torque, M6 Mounting Screws: 3.92~5.88 N · m; (5)Mounting Torque, M8 Main Terminal Screws: 8.83~10.8 N · m; (6)Module Weight (Typical): 910 Grams; (7)Supply Voltage Protected by OC and SC (VD = 13.5 - 16.5V, Inverter Part) VCC(prot.): 800 Volts; (8)Isolation Voltage (Main Terminal to Baseplate, AC 1 min.) Viso: 2500 Vrms.
Features
PM300DSA120 features: (1)Complete Output Power Circuit; (2)Gate Drive Circuit; (3)Protection Logic: Short Circuit; Over Current; Over Temperature; Under Voltage.
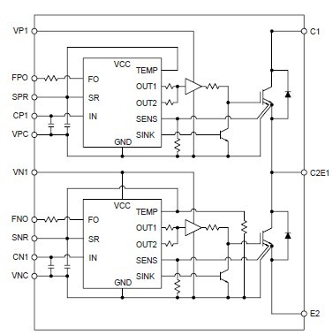
Diagrams

| Image | Part No | Mfg | Description |  | Pricing (USD) | Quantity | ||||||
|---|---|---|---|---|---|---|---|---|---|---|---|---|
|  |  PM300DSA120 |  |  MOD IPM DUAL 1200V 300A |  Data Sheet |  Negotiable |  | ||||||
| Image | Part No | Mfg | Description |  | Pricing (USD) | Quantity | ||||||
|  |  PM300 |  Other |  |  Data Sheet |  Negotiable |  | ||||||
|  |  PM300CBS060 |  Other |  |  Data Sheet |  Negotiable |  | ||||||
|  |  PM300CE |  Other |  |  Data Sheet |  Negotiable |  | ||||||
|  |  PM300CL1A060 |  Other |  |  Data Sheet |  Negotiable |  | ||||||
|  |  PM300CLA060 |  |  MOD IPM L-SER 6PAC 600V 300A |  Data Sheet |  
 |  | ||||||
|  |  PM300CLA120 |  |  MOD IPM L-SER 6PAC 1200V 300A |  Data Sheet |  
 |  | ||||||
 (China (Mainland))
 (China (Mainland)) 
                         
                        
 
                                    




