Product Summary
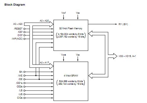
The MC-222254AF9-B85X-BT3 is a stacked type MCP (Multi-Chip Package) of 33,554,432 bits (BYTE mode: 4,194,304 words by 8 bits, WORD mod : 2,097,152 words by 16 bits) flash memory and 4,194,304 bits (BYTE mode: 524,288 words by 8 bits, WORD mode : 262,144 words by 16 bits) static RAM. The MC-222254AF9-B85X-BT3 is packaged in a 77-pin TAPE FBGA.
Parametrics
MC-222254AF9-B85X-BT3 absolute maximum ratings: (1)Supply voltage, VCCf, VCCs: –0.5 to +4.0 V; (2)Input / Output voltage VT: –0.5 to +13.0 V; (3)Ambient operation temperature, TA: –25 to +85℃; (4)Storage temperature, Tstg: –55 to +125℃.
Features
MC-222254AF9-B85X-BT3 features: (1)Fast access time : tACC = 85 ns (MAX.) (Flash Memory), tAA = 70 ns (MAX.) (SRAM); (2)Supply voltage : VCCf / VCCs = 2.7 to 3.6 V; (3)Wide operating temperature : TA = -25 to +85℃.
Diagrams

|  |  MC-2 |  |  MICROPHONE CLIP 1.10 X 1.38" |  Data Sheet |  
 |  | ||||||
|  |  MC-20 |  |  TERM BARRIER 20CIRC DUAL ROW |  Data Sheet |  
 |  | ||||||
|  |  MC-200SC |  Other |  |  Data Sheet |  Negotiable |  | ||||||
|  |  MC-200SD |  Other |  |  Data Sheet |  Negotiable |  | ||||||
|  |  MC-201R |  Other |  |  Data Sheet |  Negotiable |  | ||||||
|  |  MC-206 32.7680KA-A0 |  |  CRYSTAL 32.7680KHZ 12.5PF SMD |  Data Sheet |  Negotiable |  | ||||||
 (China (Mainland))
 (China (Mainland)) 
                         
                        
 
                                    




