Product Summary
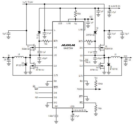
The MAX8734AEEI is a High-Efficiency, Quad-Output, Main Power-Supply Controller for Notebook Computers. The MAX8734AEEI features two linear regulators providing 5V and 3.3V always-on outputs. Each linear regulator provides up to 100mA output current with automatic linear-regulator bootstrapping to the main SMPS outputs. The applications of the MAX8734AEEI are Notebook and Subnotebook Computers, PDAs and Mobile Communication Devices, 3- and 4-Cell Li+ Battery-Powered Devices.
Parametrics
MAX8734AEEI absolute maximum ratings: (1)V+, SHDN to GND:-0.3V to +25V; (2)BST_ to GND:-0.3V to +30V; (3)LX_ to BST_:-6V to +0.3V; (4)VCC, LDO5, LDO3, OUT3, OUT5, ON3, ON5, REF, FB3, FB5, SKIP, PRO, PGOOD to GND:-0.3V to +6V; (5)DH3 to LX3:-0.3V to (VBST3 + 0.3V); (6)DH5 to LX5:-0.3V to (VBST5 + 0.3V); (7)ILIM3, ILIM5 to GND:-0.3V to (VCC + 0.3V); (8)DL3, DL5 to GND:-0.3V to (VLDO5 + 0.3V); (9)TON to GND:-0.3V to +6V; (10)LDO3, LDO5, REF Short Circuit to GND:Momentary; (11)LDO3 Current (internal regulator) Continuous:+100mA; (12)LDO3 Current (switched over to OUT3) Continuous:+200mA; (13)LDO5 Current (internal regulator) Continuous:+100mA; (14)LDO5 Current (switched over to OUT5) Continuous:+200mA; (15)Continuous Power Dissipation:860mW; (16)Operating Temperature Range:-40℃ to +85℃; (17)Junction Temperature:+150℃; (18)Storage Temperature Range:-65℃ to +150℃; (19)Lead Temperature (soldering, 10s):+300℃.
Features
MAX8734AEEI features: (1)No Current-Sense Resistor Needed; (2)1.5% Output Voltage Accuracy; (3)3.3V and 5V 100mA Bootstrapped Linear Regulators; (4)Internal Soft-Start and Soft-Stop Output Discharge; (5)Quick-PWM with 100ns Load Step Response; (6)3.3V and 5V Fixed or Adjustable Outputs (Dual Mode); (7)4.5V to 24V Input Voltage Range; (8)Enhanced Ultrasonic Pulse-Skipping Mode(25kHz min); (9)Power-Good (PGOOD) Signal; (10)Overvoltage Protection Enable/Disable.
Diagrams

| Image | Part No | Mfg | Description |  | Pricing (USD) | Quantity | ||||||||||||
|---|---|---|---|---|---|---|---|---|---|---|---|---|---|---|---|---|---|---|
|  |  MAX8734AEEI |  Maxim Integrated Products |  Current & Power Monitors & Regulators |  Data Sheet |  Negotiable |  | ||||||||||||
|  |  MAX8734AEEI+ |  Maxim Integrated Products |  Current & Power Monitors & Regulators Quad-Out Main Power Supply Controller |  Data Sheet |  
 |  | ||||||||||||
|  |  MAX8734AEEI+T |  Maxim Integrated Products |  Current & Power Monitors & Regulators Quad-Out Main Power Supply Controller |  Data Sheet |  
 |  | ||||||||||||
|  |  MAX8734AEEI-T |  Maxim Integrated Products |  Current & Power Monitors & Regulators |  Data Sheet |  Negotiable |  | ||||||||||||
|  |  MAX8734AEEI+G104 |  Maxim Integrated Products |  Current & Power Monitors & Regulators High-Efficiency Quad-Output Main Power-Supply Controllers for Notebook Computers |  Data Sheet |  Negotiable |  | ||||||||||||
|  |  MAX8734AEEI+TG104 |  Maxim Integrated Products |  Current & Power Monitors & Regulators High-Efficiency Quad-Output Main Power-Supply Controllers for Notebook Computers |  Data Sheet |  Negotiable |  | ||||||||||||
 (China (Mainland))
 (China (Mainland)) 
                         
                        
 
                                    




