Product Summary
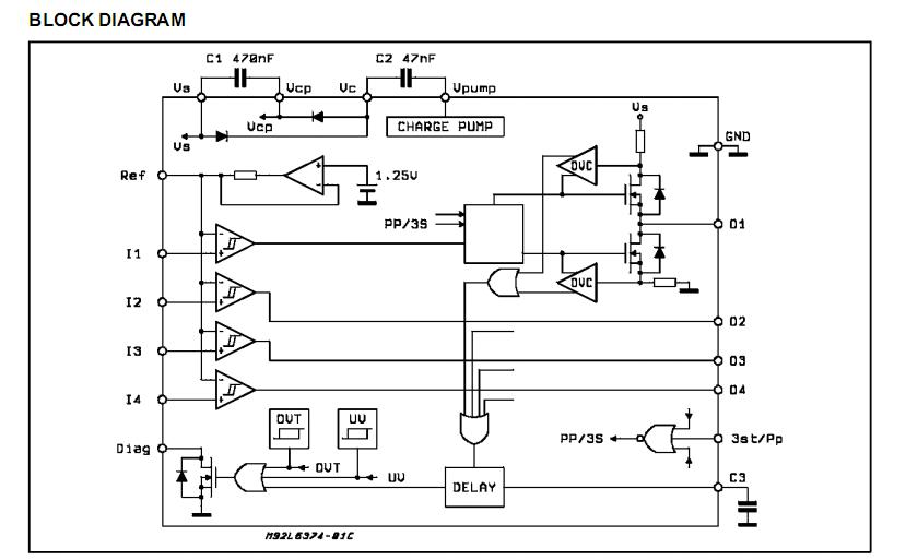
The L6374FP is a 50V independent line driver.
Parametrics
L6374FP absolute maximum ratings: (1)Supply Voltage (tW < 10ms):50 V; (2)Supply Voltage (DC):40 V; (3)Logic Input Voltage (DC):-0.3 to 7 V; (4)Logic Input forced current, per pin:±1mA; (5)Channel Input Current (forced):±2mA; (6)Channel Input Voltage:- 7 to 35 V; (7)Output Current (forced, apart from inductive load):±100 mA; (8)Output Current (forced, apart from inductive load) same tW < 10ms:±1A; (9)Output Voltage (forced, not resulting from an inductive kick): -0.3 to VS +0.3 V; (10)Setting pin forced current:±1mA; (11)Setting pin forced voltage:-0.3 to 5 V; (12)External voltage:-0.3 to 35 V; (13)Externally forced current:-10 to 10 mA; (14)Voltage on the delay capacitor, externally forced:-0.3 to 4.5 V; (15)Ambient temperature, operating range:-25 to 85℃; (16)Junction temperature, operating range:-25 to 125℃; (17)Storage temperature:-55 to 150℃.
Features
L6374FP features: (1)four independent line drivers with 100 mA up to 35V OUtputs; (2)input signals between -7V and +35V, with presettable threshold; (3)push-pull outputs with three state control and true zero current between vs and ground; (4)current limiting on each output effective in the full “ground to vs” output voltagerange; (5)output voltage clamp to vs and to ground; (6)overtemperature and undervoltage protections; (7)diagnostic for overtemperature, undervoltage and overcurrent; (8)presettable delay for overcurrent diagnostic; (9)high speed operation: up to 300kHz with 35V swing.
Diagrams

| Image | Part No | Mfg | Description | ![]() |
Pricing (USD) |
Quantity | ||||||||||||
|---|---|---|---|---|---|---|---|---|---|---|---|---|---|---|---|---|---|---|
![]() |
![]() L6374FP |
![]() STMicroelectronics |
![]() Buffers & Line Drivers Industrial Quad Line |
![]() Data Sheet |
![]()
|
|
||||||||||||
![]() |
![]() L6374FP013TR |
![]() STMicroelectronics |
![]() Buffers & Line Drivers Industrial Quad Line |
![]() Data Sheet |
![]()
|
|
||||||||||||
(China (Mainland))









